Schade aan gebouwen en objecten
Zettingsschade
Bodembeweging door gaswinning in het Groningenveld en de gasopslag Norg en Grijpskerk kan schade veroorzaken. De bodembeweging kan bijvoorbeeld zetting veroorzaken die tot schade leidt. We hebben specialistische, onafhankelijke deskundigen gevraagd om ons daarover nader te adviseren.
Zettingen worden ook wel verzakkingen genoemd. Voor het gemak hanteren we telkens dezelfde term: zettingen. Met zettingen wordt bedoeld: de (verticale) verplaatsing van een bouwdeel ten opzichte van een ander bouwdeel of van een gebouw als geheel. Waarbij de verplaatsing gerelateerd is aan de vervorming van de ondiepe bodem (ondergrond) waarop een gebouw is gefundeerd.
Op deze pagina lichten we hun advies over schade door zettingen toe.
Voorbeeld zettingsschade
Bijvoorbeeld: een huis dat op zand is gebouwd kan door diverse oorzaken dieper de grond in zakken (verticaal bewegen dus). Dat leidt vooral tot problemen wanneer het ene deel van het huis sneller (en/of verder) zakt dan het andere deel. Tussen die delen ontstaat dan schade, zoals in de vorm van scheuren in muren. Er wordt wel gezegd dat een gebouw dan doormidden lijkt te knakken.

Bron: De Vent, I.A.E., Structural damage in masonry: Developing diagnostic decision support, juni 2011, pag. 197. https://repository.tudelft.nl/islandora/object/uuid%3Aced08aa2-c2e8-4aa8-9559-870bf12d5ba5
Voorbeelden van schade veroorzaakt door zettingen. Het lichtgrijze deel in de afbeeldingen is een schematische weergave van de ondiepe ondergrond. Het blok erboven is een gebouw, zoals een huis. De afbeeldingen tonen hoe de diverse wijzigingen in de ondiepe ondergrond (die links, rechts of in het midden van een gebouw lager kan komen te liggen) effect hebben op de constructie.
Niet altijd schade
Voor de duidelijkheid: een gebouw dat als geheel een gelijkmatige verticale zetting heeft ondergaan (dus als geheel dieper in de bodem zakt), hoeft daarbij geen schade op te lopen. Zettingen en zettingsverschillen leiden vervolgens ook niet altijd tot schade in de vorm van scheuren. Ze kunnen ook leiden tot functionele beperkingen of bezwaren (scheefstand, afwatering, toegangen, enz).
Schademechanisme
Er zijn allerlei redenen waarom een gebouw kan zetten. De oorzaken kunnen verschillend zijn en vaak is er sprake van een combinatie van oorzaken. Grofweg is er onderscheid tussen 1) een verandering in de bodem en 2) een verandering door de constructie en aard van het gebouw. Het advies waarop deze toelichting is gebaseerd, gaat vooral in op specifieke wijzigingen van de ondergrond als gevolg van bevingen. Verderop op deze webpagina staat een overzicht van allerlei oorzaken van zettingen zoals die in het advies staan.
Zetting door mijnbouw
Mijnbouwactiviteiten (zoals gaswinning en gasopslag) kunnen direct een effect hebben op zettingen. Bevingen kunnen (kortdurende) spanningswisselingen in de ondergrond veroorzaken. De dichtheid van het bodemmateriaal (zoals zand) kan daardoor wijzigen. In het advies van de specialistische deskundigen wordt daarbij ingegaan op het ontstaan van zetting door ‘verdichting van de bodem’ of ‘verweking met verdichting van de bodem als gevolg’, die dus het directe effect zijn van bevingen door gaswinning.
Gaswinning en gasopslag kunnen ook indirect invloed hebben op de zettingen van gebouwen. Deze activiteiten kunnen namelijk niet alleen bevingen maar bijvoorbeeld ook diepe bodemdaling veroorzaken, en daarmee een zakking van het maaiveld. Het kan onder meer de grondwaterstand en grondwaterspiegel beïnvloeden en dat kan ook tot zetting leiden.
Welke schade vergoeden?
Als u een schade bij ons meldt, moeten we de vraag beantwoorden of de schade is veroorzaakt door bodembeweging door gaswinning in het Groningenveld of de gasopslag in Norg en Grijpskerk. Voor een antwoord op die vraag is nu meer duidelijkheid over het effect van bevingen op het ontstaan van die schade en met name zettingsschade. Er zijn veel verschillende oorzaken van zettingsschade. De vraag is dan: hoe nu te bepalen welke zetting is veroorzaakt of verergerd door bevingen en welke niet?
Stapsgewijs
Om antwoord te geven op die vraag, is een stappenplan ontwikkeld. Wanneer dit door ons wordt ingevoerd, biedt het de onafhankelijke deskundigen die adviseren over schade een gestructureerde aanpak voor hun advies.
De belangrijkste stappen bij het uitbrengen van een beoordeling van mijnbouwschade door zetting zijn:
- Stel vast of er sprake is van een zettingsschade.
- Verzamel, als dat nodig is, meer achtergrondinformatie over de omstandigheden van het gebouw (bijvoorbeeld of het op palen is gefundeerd of niet).
- Verzamel als dat nodig is meer achtergrondinformatie over de omstandigheden rond het gebouw, zoals de aanwezigheid van taluds of sloten.
- Ga na hoe hard de bodem heeft getrild als gevolg van bevingen door gaswinning in het Groningenveld.
- Bepaal de samenstelling van de ondergrond (is er sprake van zand of klei en op welke diepte bijvoorbeeld).
- Toon zonodig aan welke (eventueel uitsluitend) andere schademechanismen aanwezig zijn of zijn geweest.
Lees in het advies alle achtergronden over deze stappen (pdf)
Trillingen door bevingen
Volgens de specialisten die het advies over de beoordeling van zettingen hebben uitgebracht, is het uitgesloten dat bevingen zettingen veroorzaken als de grond minder dan 10 mm/s heeft getrild. Daarbij doelen ze op specifieke veranderingen van de bodem als oorzaak van die zettingen. Op basis van de huidige in het Groningenveld opgetreden bevingen is voor een groot deel van Groningen en Drenthe geen sprake van geweest van dergelijke trillingen.
Wettelijk bewijsvermoeden
Volgens hen is daarmee zeker dat op die plekken de bevingen geen zettingsschade (door verdichting of verweking met verdichting van de bodem tot gevolg) hebben veroorzaakt bij woningen. Dat wil nog niet zeggen dat daarmee voor de aangetroffen schade er geen verband is met bodembeweging door gaswinning. De bevingen kunnen immers ook op andere wijze schade hebben veroorzaakt of verergerd. Als op die locatie het wettelijk bewijsvermoeden van toepassing is, moet de deskundige met inachtneming van dat bewijsvermoeden het IMG en de schademelder adviseren.
Trillingen vanaf 10 mm/s
Als de grond wél harder dan 10 mm/s (overschrijdingskans één procent) heeft getrild, dan is volgens de specialisten nog niet gezegd dat er ook altijd zettingsschade door die trillingen is ontstaan. Een vervolgonderzoek moet dat dan duidelijk maken.
Nader onderzoek naar beoordeling van zettingsschade
Bij een aanvraag om schadevergoeding kan er bij de schade-opname zettingsschade worden vastgesteld. Het IMG heeft specialistische deskundigen om advies gevraagd over de te nemen stappen.
Lees hier het hele advies (pdf).
Hieronder staat een korte weergave van dat advies.
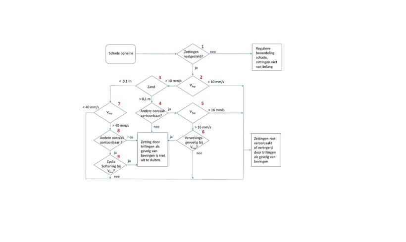
Er zijn volgens de deskundigen technisch gezien vier situaties denkbaar waar het gaat om zettingsschade door bevingen in het Groningenveld:
1. De berekende trillingssnelheid van de beving is kleiner dan 10 mm/s (overschrijdingskans één procent)
in deze situatie ontstaan of verergeren zettingen niet door trillingen als gevolg van mijnbouwactiviteiten; er is voor het beoordelen van de causaliteit tussen de trillingen door mijnbouwactiviteiten en de zettingen geen diepgaander onderzoek nodig naar de verwekingsgevoeligheid van de ondergrond; er mag van worden uitgegaan dat andere oorzaken (lees hier welke dat kunnen zijn) tot het ontstaan van de zettingen hebben geleid.
2. De berekende trillingssnelheid is groter dan 10 mm/s maar kleiner dan 16 mm/s (overschrijdingskans één procent)
Er bestaat een kans op zettingsschade, veroorzaakt of verergerd door de bevingen. Maar niet als:
- in de ondiepe ondergrond (tot een diepte van vijf meter onder maaiveld) zandlagen aanwezig zijn met een dikte groter dan 0,1 meter;
- de ondiepe ondergrond tot de aangegeven diepte uitsluitend uit klei en of veen bestaat.
3. De berekende trillingssnelheid is groter dan 16 mm/s maar kleiner dan 40 mm/s (overschrijdingskans één procent)
In geval van de aanwezigheid in de ondiepe ondergrond (tot een diepte van vijf meter onder maaiveld) van zandlagen met een dikte groter dan 0,1 meter moet de verwekingsgevoeligheid van de ondergrond worden onderzocht. De bevingen kunnen zettingsschade hebben veroorzaakt of verergerd.
Als de ondiepe ondergrond tot de aangegeven diepte uitsluitend uit klei en of veen bestaat, mag worden verondersteld dat de bevingen de zettingen niet hebben veroorzaakt of verergerd.
4. De berekende trillingssnelheid is groter dan 40 mm/s
De bevingen kunnen zettingsschade hebben veroorzaakt of verergerd.
Verdere ontwikkeling
Met de beschrijving van deze vier situaties geven de specialisten aan onder welke omstandigheden er een kans bestaat op zettingsschade door bevingen. Wij werken nu uit hoe om te gaan met deze inzichten en onder welke omstandigheden nader onderzoek en welk onderzoek om een besluit te kunnen nemen over de schademelding nodig is. De specialistische deskundigen hebben daar zelf ook een voorstel toe gedaan, verwerkt in onderstaand stroomschema.

Oorzaken van zettingsschade
Veel gebouwen in Nederland hebben te maken met schade door zettingen. Voor gebouwen in Groningen en delen van Drenthe en Friesland is het de vraag of die zettingen veroorzaakt worden door bodembeweging door gaswinning in het Groningenveld of gasopslag in Norg en Grijpskerk.
Op deze pagina geven we een overzicht van oorzaken van zettingen, zoals beschreven in een nader advies van specialistische deskundigen.
Vervorming van de bodem
Allereerst wordt onderscheiden een vervorming van de bodem door 'consolidatie' en door 'kruip' door louter al de aanwezigheid van een gebouw op die bodem:
a. Indrukking van de bodem onder gebouw en fundering als gevolg van het eigen gewicht van het gebouw (deel: consolidatie)
Deze indrukking wordt gekenmerkt door een proces, op relatief korte termijn, waarbij de hogere belasting op de ondergrond leidt tot een dichter op elkaar gaan zitten van de grondkorrels. Dat dichter op elkaar gaan zitten kan alleen optreden als het water dat zich tussen de korrels bevindt deels afstroomt. In zand vindt die afstroming vrijwel instantaan (onmiddellijk) plaats, maar in klei- en veengronden kan dat enkele jaren vergen. Deze zetting wordt ook de primaire of consolidatiezetting genoemd.
b. Doorgaande vervorming onder het eigen gewicht van een gebouw (deel: kruip)
Cohesieve grondsoorten, met name veen en ook klei, blijven een in de tijd doorgaande, maar in snelheid afnemende vervorming vertonen. Deze zetting wordt de secundaire of kruipzetting genoemd. Deze zetting is ongeveer de helft van de totale zakking in een periode van 30 jaar. De kruipzakking treedt overigens deels ook al op in de consolidatieperiode, zodat na de consolidatiezakking nog een restzakking resteert van ordegrootte van twintig procent van de totaal te verwachten zakking door eigen gewicht van een gebouw.
Zetting door drukverschillen
De zettingen onder a. en b. zijn direct gerelateerd aan de grootte van de druk onder de fundering, die enerzijds wordt bepaald door het ter plaatse aanwezige gewicht van metselwerk en balken, en anderzijds door de breedte van de fundering. Licht belaste funderingen bevinden zich bijvoorbeeld onder kelders en grote raamopeningen. Zwaar belaste delen zijn vaak aanwezig onder zijgevels, onder schoorstenen en onder staanders van gebinten in boerderijen.
Daarnaast zijn er oorzaken die niet zijn gerelateerd aan het gebouw:
c. Een niet onbelangrijke bijdrage aan de maaiveldzakking ontstaat door kruip als gevolg van het eigen gewicht van de grond zelf
Deze zakking, samen met zakking door oxidatie (zie punt d), wordt ook wel achtergrondzakking genoemd en bedraagt afhankelijk van de grondopbouw tienden van mm’s per jaar tot mm’s per jaar.
d. Onomkeerbare wijzigingen van eigenschappen van het bodemmateriaal, bijvoorbeeld door oxidatie van veen, indien dit aan zuurstof wordt blootgesteld
In dit geval neemt het volume van het materiaal sterk af. Ook dit is gerelateerd aan de ligging van de grondwaterspiegel.
e. Omkeerbare wijzigingen van de eigenschappen van het bodemmateriaal, bijvoorbeeld door krimp of zwel als gevolg van wijziging van vochtgehalte
Dit is vaak gerelateerd aan de ligging van de grondwaterspiegel of aan klimatologische omstandigheden.
f. Indrukking van de bodem als gevolg van wijzigingen in de grondwaterspiegel
Bij verlaging van de grondwaterspiegel neemt de opwaartse waterdruk af en bijgevolg de spanning tussen de korrels in het bodemmateriaal toe en dit leidt (net als onder invloed van het eigen gewicht van het gebouw) tot een zakking.
g. Wijzigingen van de dichtheid van het bodemmateriaal door trillingen
Als gevolg van bewegingen van het grondmassief, bijvoorbeeld door bevingen of het intrillen van damwanden, kan een her-rangschikking van korrels plaatsvinden. Kleine korrels kruipen in de poriën tussen grote korrels. Deze her-rangschikking heet verdichting en leidt tot een zakking. Voor verdichting is het nodig dat de korrels ten opzichte van elkaar kunnen verplaatsen, hetgeen alleen het geval is in zandlagen. In cohesieve grondsoorten treedt (door bevingen in Groningen) geen verdichting op.
h. Als in een zandpakket door verdichting de korrels dichter bij elkaar komen, vermindert het volume van de poriën
Die zijn, beneden de grondwaterspiegel, gevuld met water, dat daardoor onder druk komt te staan. Dat leidt tot een tijdelijke afname van de korrelspanning en dus van de sterkte van de grond. Die afname kan zo groot worden, dat zakkingen of zelfs stabiliteitsverlies kan optreden bij taluds of naast zwaar belaste funderingen. Dit proces van tijdelijk verlies aan draagkracht van de ondergrond heet verweking of zettingsvloeiing en treedt alleen op in zand.
i. Een groot aantal wisselingen van de belasting op de ondergrond, bijvoorbeeld ten gevolge van bevingen, kan leiden tot grote schuifrekken in de ondergrond
In dat geval kan ook in cohesieve gronden sprake zijn van een afname van de sterkte (cyclic softening). Verweking in klei en veen speelt echter geen rol onder de omstandigheden van de bevingen in Groningen als gevolg van het geringe aantal belastingcycli in combinatie met de beperkte trillingssterkte aan het aardoppervlak.
Indrukking bij fundering ondiepe ondergrond
Elk gebouw dat in de ondiepe ondergrond is gefundeerd (dus niet op palen is gefundeerd) zal een indrukking van de ondiepe ondergrond veroorzaken en daarmee een zetting ondergaan. Als de funderingsdrukken ongelijkmatig zijn – dit is afhankelijk van het ontwerp van de fundering en van de gewichtsverdeling in een gebouw - hangt het van de sterkte en de stijfheid van een gebouw af, of door de ongelijkmatige funderingsdrukken fysieke schade aan het gebouw ontstaat. Zettingen (en dus ook ongelijkmatige zettingen) zijn inherent aan het funderen van gebouwen in de ondiepe bodem en zijn gerelateerd aan de eigenschappen van het gebouw en de lokale bodemeigenschappen, via mechanismen a) en b). Dit is ongeacht de invloed van mijnbouwactiviteiten.
Vaak een combinatie van oorzaken
Deze verschillende mechanismen die tot zettingen aanleiding kunnen geven, komen vaak in combinatie voor. Zettingen doen zich vaak voor als verschilzettingen, doordat de belasting op de bodem als gevolg van het gebouw niet overal dezelfde is. De bodem onder een gebouw is meestal ook niet volledig homogeen van samenstelling (bijvoorbeeld: de dikte van bodemlagen kan variëren), waardoor bepaalde plaatsen gevoeliger zijn voor zetting dan andere. Oxidatie van bodemmateriaal doet zich alleen voor bij bodemmateriaal van organische oorsprong (veen) en nabij de grondwaterspiegel. Verdichting en verweking komen alleen voor bij bodemmateriaal dat onsamenhangend is, dus in meer of mindere mate fracties zand bevat. Dit wordt niet-cohesieve grond genoemd. De gevoeligheid voor verweking of verdichting is verder ook nog afhankelijk van de dichtheid die het korrelskelet heeft, van de spanningssituatie in de bodem (met name de verticale korreldruk), de geschiedenis van de belasting op de ondergrond en de aard van de bevingsbelasting.
Vragen over zettingsschade
-
Hoe kan funderingsschade worden vastgesteld, als er geen onderzoek aan de fundering wordt gedaan?
De zichtbare, vaak bovengrondse, scheuren in muren vormen doorgaans de aanleiding om te vermoeden dat er sprake is van zettingsschade. In het stappenplan dat nu is geadviseerd en door het IMG in beginsel is overgenomen, wordt nader uitgelegd hoe vervolgens zettingsschade kan worden vastgesteld en daarna beoordeeld. Onderdeel daarvan is een afweging om te bepalen of nader onderzoek gerechtvaardigd is. Bij de afweging speelt mee of nader onderzoek, zoals sonderingen en graafwerk, nodig is met het oog op de beoordeling van de schadeoorzaak, de schadeomvang en de herstelmethodiek en daarnaast de kosten van het onderzoek en de potentiële schadevergoeding.
-
Welke schade wordt als zettingsschade gezien?
Zettingsschade aan een pand wordt veroorzaakt door verandering in de ondiepe bodem die ervoor zorgt dat een deel van een gebouw meer zakt dan een ander deel. Typisch aan een zettingsschade is dat de fundering is aangetast. De zettingsschade valt echter vaak op door scheuren in muren bovengronds, waarna bij nader onderzoek ook schade aan fundering kan worden vastgesteld. De wijze waarop de bovengrondse scheuren eruit zien (eventueel in combinatie met schade aan de fundering), maakt een schade herkenbaar als zettingsschade.
-
Is nu wel of niet het wettelijk bewijsvermoeden van toepassing als de grenswaarde niet wordt overschreden?
Ook als de trillingssterkte van bevingen de grenswaarde niet overschrijdt op de locatie waar het gebouw staat, dan moet de deskundige in alle gevallen wel een uitsluitend andere oorzaak aanwijzen en motiveren. Als hij dat niet kan, is het wettelijk bewijsvermoeden niet ontzenuwd en moet worden aangenomen dat ook de zettingsschade door bevingen is veroorzaakt. Het IMG volgt op dit punt nu dus niet het advies.
-
Als er geen zettingsschade is door bevingen, krijg ik dan niets vergoed?
De meeste schades zijn geen zettingsschades. In een gebouw zoals een huis zijn niet zelden op diverse plekken in het gebouw schades aanwezig, zoals scheuren in muren. Voor de scheuren in muren die direct verband houden met de zetting die door een andere oorzaak dan bevingen is ontstaan, is de primaire oorzaak van de scheur dus iets anders dan de bevingen. Niettemin kunnen de bevingen alsnog wel hebben bijgedragen aan de scheuren in de muren. De deskundige wordt gevraagd dan te adviseren in welke mate de bevingen bijdragen aan de verergering van de scheuren in de muren. Bij kleinere schades vergoeding we vaak dan alsnog de kosten van het repareren van de scheur zelf.